QIDI Studio has a full page of support settings, as shown below.

There are two basic types of support: normal and tree.
There are two basic types of supports: normal supports and tree supports.
In the Support Settings page, QIDI Studio provides four types of supports, which are:
Both normal and tree supports have different styles to further adjust the final support structure. Normal support has two styles:

Tree support has three styles:

The threshold angle is the maximum slope angle that needs support. If a surface's slope angle to the horizon is less than this threshold value, support will be generated when the support type is auto.
The larger this angle is, the more supports will be generated. The default threshold angle is 30 degrees. For most materials, this is a safe angle to print without support.

Raft is a type of support, which is used to generate support at the bottom of the model to lift it up. Usually, when printing materials such as ABS that are prone to warping, then you can enable the raft.
The raft contact Z distance:
Represents the distance between the top of the raft layer and the model.
The first layer density:
Represents the density of the first layer of the raft and the support
The first layer expansion:
can be used to expand the first raft and support layer, improving the bed adhesion.

The support consists of two parts: the support body and the support surface. The support surface is the part that connects with the model, and the rest is the support body.
These two sections can be set up for different types of consumables. When the default time indicates that no filaments are specified, the filaments printed at the current layer are used to reduce the time for replacing consumables.

The XY distance between the support and the object and the top Z distance from the support top to the object are shown below.
When setting to 0, the support filament is assumed to be support material.
Note: When printing a model with support structure, it is necessary to remove the support structure within 2 hours to prevent it from being difficult to remove or remaining residues on the prints after being damp and softened.

This is the infill pattern of the support base. There are currently 5 patterns, as shown below.
Rectilinear:
The most commonly used support and default pattern for normal support, which usually goes in two directions (left to right, front to back)

Rectilinear grid:
Similar to rectilinear, except it alternates the direction of every layer, so its strength is much better but can be harder to remove.

Honeycomb :
Very different than the other two, and is a good balance of strength and stability for taller support structures.

Lightning
Not support.
Hollow
A default pattern for tree support, which means no infill at all.

Set the rotation Angle of the support pattern on the horizontal plane.
The number of top interface layers. The overhang quality can be improved if we increase this value, at the cost of slightly more material.
The line pattern of interface layers. There are currently 3 patterns available:
Tree support branch distance:
The distance between neighboring tree support nodes. A smaller value means higher sampling density on the overhang surface and, therefore better surface quality, at the cost of more removal difficulty.
Tree support branch diameter:
The initial diameter of the tree support node. A larger value means stronger tree supports, also more difficult to remove.
Tree support branch angle:
The angle of tree branches stretching out. Larger values mean that tree support branches can be printed more horizontally, with a higher ability to avoid objects and extend further out.
Tree support with infill:
Infill will be generated in the tree support base if enabled. This makes tree support very strong, so we disable it by default. But if you are using some weak material, suach as PLA, it's suggested to enable this option.
Max bridge length:
the max allowed bridging length for overhangs. if an overhang is rectangular, it is regarded as a bridge. A short bridge can be printed well enough without support, because the two ends of the extrusion lines are well supported. The max allowed bridging distance may be different for different materials. When a bridge is large than max bridge length, it's divided into equal segments and only the contacting points are supported.
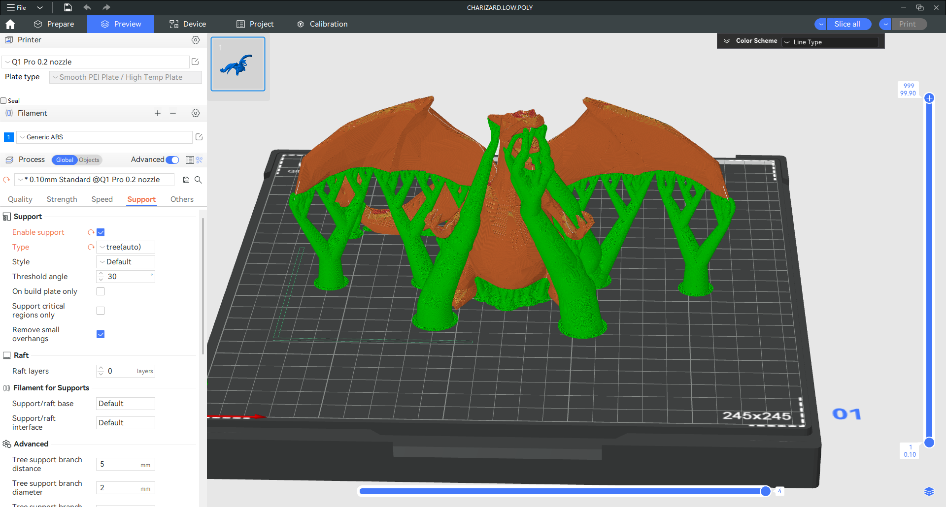
Model from Charizard LOW-POLY